Course Introduction


Animal Physiology is the study of how the body functions at the cellular, tissue, organ, and system levels. It seeks to explain the mechanisms that allow animals to maintain life, adapt to their environments, and respond to internal and external challenges. For veterinary students and professionals, a strong foundation in physiology is essential for understanding health, diagnosing disease, and applying effective treatment strategies.

This course explores the major physiological systems of animals, including the nervous, cardiovascular, respiratory, digestive, endocrine, renal, and reproductive systems. Emphasis is placed on the integration of these systems, recognizing that no organ functions in isolation. Instead, the body operates as a coordinated unit, maintaining stability through complex regulatory processes.

A central concept in animal physiology is homeostasis, the ability of the body to maintain a stable internal environment despite changes in external conditions. Physiological systems work continuously to regulate parameters such as temperature, pH, fluid balance, and energy metabolism. Disruptions to these processes form the basis of disease, making physiology a critical bridge between basic science and clinical practice.

Throughout this course, students will examine:

  1. The fundamental principles governing body function
  2. Mechanisms of regulation and control (including neural and hormonal signaling)
  3. Species differences in physiological processes
  4. Adaptations to environmental and metabolic challenges

The course adopts a comparative approach, highlighting similarities and differences among species such as companion animals, livestock, and equine species. This perspective is particularly important in veterinary medicine, where physiological variation directly influences clinical decision-making.

By the end of this course, learners will be able to:

  1. Explain how major body systems function under normal conditions
  2. Interpret physiological responses to stress, disease, and environmental change
  3. Apply physiological principles to clinical scenarios
  4. Build a strong foundation for advanced studies in pathology, pharmacology, and clinical medicine

Ultimately, Animal Physiology provides the framework for understanding why the body behaves the way it does-knowledge that is indispensable for every veterinarian, from student to practicing clinician.

Lesson 1: Homeostasis




1. Introduction

Homeostasis is the ability of a living organism to maintain a relatively stable internal environment (also called the "milieu intérieur") despite changes in the external environment. Rather than a static state, it is a constant, fluctuating balance around a 'set point'. This fluctuating balance is called Dynamic Equilibrium.

A set point is the ideal value for a physiological variable (e.g., ~38–39°C in many domestic animals) that the body works to maintain for optimal health and stability. It acts as a reference point (like a thermostat setting) that the body constantly monitors, resisting deviations to keep internal conditions stable. Different species have different set points.

Normal range / Dynamic Range: Is the acceptable variation around the set point. Stress, age, disease, and environment can shift normal ranges.

Adjustment / Alteration : Set points can be adjusted in response to changing conditions, such as the hypothalamus raising the body temperature set point to create a fever to fight infection.




2. Components of a Homeostatic System

Every homeostatic control system consists of three main components:

A. Receptor (Sensor)

Receptors (Sensors) are specialized cells or nerve endings that monitor the environment and detect a stimulus. A stimulus is a change in a variable like temperature or blood sugar. Examples:

  • Thermoreceptors - detect changes in temperature)
  • Baroreceptors - detect changes in blood pressure)
  • Chemoreceptors - detect changes in chemical components such as pH, CO₂, O₂)
B. Control Center (Integrator)

The control center processes information and determines the response. Usually located in the central nervous system (CNS) or endocrine glands. Compares detected value to a set point.
Example:

  • Hypothalamus regulating body temperature
C. Effector

Effectors are organs, tissues, or cells (like sweat glands or muscles) that carry out the instructions from the control centre to counteract the change and restore balance. Examples:

  • Muscles (shivering)
  • Glands (sweating, hormone secretion)
  • Organs (kidneys adjusting urine output)

3. Feedback Mechanisms




A. Negative Feedback (Most Common)

Negative feedback is a primary homeostatic mechanism that maintains stable internal conditions by reversing deviations from a set point. When a bodily parameter (e.g., temperature, blood sugar) shifts too high or low, sensors alert a control center, which triggers effectors to counteract the change, restoring balance.

Example: Thermoregulation

Increase in body temperature - sweating, vasodilation

Decrease in temperature - shivering, vasoconstriction

Negative feedback is stabilizing and maintains normal physiological ranges.




B. Positive Feedback (Less Common)

A response that amplifies the initial stimulus, pushing the system further in the same direction.

Examples:

Parturition (oxytocin release → stronger uterine contractions)

Blood clotting cascade

Positive feedback is typically short-lived and requires an external event to stop it.




4. Major Homeostatic Systems in Animals


1. Regulation of Body Temperature in Animals

The regulation of body temperature, or thermoregulation, is a fundamental aspect of animal physiology that ensures optimal functioning of biochemical and cellular processes. Most physiological reactions are temperature-sensitive, and even small deviations from the normal range can impair enzyme activity, metabolism, and overall health. Animals have therefore evolved mechanisms to maintain thermal balance with their environment, a process closely linked to homeostasis.




Endothermy vs. Ectothermy

Animals can broadly be classified into endotherms and ectotherms based on how they regulate body temperature. Endotherms, such as mammals and birds, generate most of their body heat internally through metabolic processes. They maintain a relatively constant internal temperature regardless of environmental conditions. In contrast, ectotherms, including reptiles, amphibians, and fish, rely heavily on external heat sources and exhibit body temperatures that fluctuate with the environment.

Endothermy provides the advantage of sustained activity across a wide range of temperatures but comes at a high energetic cost. Ectothermy is energy-efficient but limits activity during unfavorable thermal conditions.




Role of the Hypothalamus

In vertebrates, the hypothalamus acts as the central control center for thermoregulation. It integrates sensory input from thermoreceptors located in the skin and core tissues. These receptors detect changes in external and internal temperatures and relay this information to the hypothalamus, which then initiates appropriate physiological and behavioral responses.

The hypothalamus functions similarly to a thermostat, comparing the current body temperature to a set point and activating mechanisms to either conserve heat or dissipate it.

Mechanisms of Heat Production and Conservation

When body temperature falls below the set point, animals activate heat-generating and heat-conserving mechanisms. These include:

  • Shivering thermogenesis: Rapid, involuntary muscle contractions generate heat.
  • Non-shivering thermogenesis: Particularly in young animals and some species, brown adipose tissue produces heat through metabolic activity.
  • Vasoconstriction: Blood vessels near the skin surface constrict, reducing heat loss by limiting blood flow to peripheral tissues.
  • Insulation: Fur, feathers, and subcutaneous fat reduce heat loss.
  • Behavioral responses also play a role, such as seeking shelter, huddling, or reducing exposed surface area.
Mechanisms of Heat Loss

When body temperature rises above the set point, animals employ mechanisms to dissipate heat:

  • Vasodilation: Blood vessels near the skin dilate, increasing heat loss to the environment.
  • Evaporative cooling: Sweating (in species like horses and humans) or panting (in dogs) promotes heat loss through evaporation.
  • Reduced metabolic heat production: Activity levels may decrease to limit internal heat generation.
  • Behavioral adaptations include seeking shade, increasing water intake, or altering posture to maximize heat loss.



Integration of Behavioral and Physiological Responses

Thermoregulation is not solely a physiological process; it also involves significant behavioral adaptation. For instance, reptiles bask in the sun to raise their body temperature, while mammals may migrate or change activity patterns seasonally. These behavioral strategies often complement physiological mechanisms and can reduce the energetic cost of maintaining thermal balance.




Summary

The regulation of body temperature in animals is a complex, integrated process involving the nervous system, circulatory adjustments, metabolic activity, and behavior. Whether through internal heat production or reliance on environmental sources, animals have evolved diverse strategies to maintain thermal balance, ensuring survival and optimal physiological performance.




2. Fluid and Electrolyte Balance in Animals

Fluid and electrolyte balance is a critical component of physiological homeostasis in animals, ensuring that cells function in a stable internal environment. Body fluids provide the medium for biochemical reactions, transport nutrients and waste products, and maintain cellular integrity. Electrolytes - such as sodium (Na⁺), potassium (K⁺), chloride (Cl⁻), and calcium (Ca²⁺) - play essential roles in nerve conduction, muscle contraction, and acid–base balance. Maintaining the correct volume, composition, and distribution of these fluids is therefore vital for survival.




Body Fluid Compartments

Total body water is distributed into two main compartments: intracellular fluid (ICF) and extracellular fluid (ECF). The ICF, which is contained within cells, accounts for approximately two-thirds of total body water, while the ECF makes up the remaining one-third. The ECF is further divided into interstitial fluid (surrounding cells) and plasma (the liquid component of blood). The movement of water between these compartments is governed primarily by osmotic gradients, which are influenced by electrolyte concentrations. Sodium is the predominant cation in the ECF and plays a key role in regulating extracellular fluid volume, whereas potassium is the main intracellular cation and is essential for maintaining cellular function.




Mechanisms of Fluid Balance

The body maintains fluid balance through a dynamic interplay between fluid intake and output. Intake occurs through drinking and feed consumption, as well as metabolic water production. Output occurs via urine, feces, respiration, and, in some species, sweating. The kidneys are the primary organs responsible for regulating fluid balance. They adjust urine volume and concentration in response to the body’s needs, conserving water during dehydration and excreting excess fluid when intake is high. This regulation is achieved through processes of filtration, reabsorption, and secretion within the nephron.


Hormonal Regulation

Several hormones are involved in maintaining fluid and electrolyte homeostasis:

  • Antidiuretic hormone (ADH): Released from the posterior pituitary, ADH increases water reabsorption in the kidneys, reducing urine output and conserving body water.
  • Aldosterone: Produced by the adrenal cortex, aldosterone promotes sodium reabsorption and potassium excretion in the kidneys. Water follows sodium, thereby increasing blood volume.
  • Renin–angiotensin–aldosterone system (RAAS): Activated in response to low blood pressure or reduced sodium levels, this system increases sodium and water retention and causes vasoconstriction to restore blood volume and pressure.
  • Atrial natriuretic peptide (ANP): Released from the heart in response to increased blood volume, ANP promotes sodium and water excretion, counteracting the effects of RAAS.

Together, these hormonal systems allow precise control over fluid volume and electrolyte concentrations.







Electrolyte Balance

Electrolytes are regulated through dietary intake, renal excretion, and shifts between body compartments. Imbalances can significantly disrupt physiological function:

  • Sodium (Na⁺): Regulates extracellular fluid volume and osmotic pressure.
  • Potassium (K⁺): Critical for maintaining membrane potential and normal neuromuscular activity.
  • Chloride (Cl⁻): Works with sodium to maintain osmotic balance and contributes to acid–base regulation.
  • Calcium (Ca²⁺): Important for muscle contraction, blood clotting, and cellular signaling.

The balance of these ions is closely linked to acid–base homeostasis, as changes in hydrogen ion concentration can influence electrolyte distribution.

Integration with Acid–Base Balance

Fluid and electrolyte balance is closely tied to the regulation of blood pH. The body maintains acid–base balance through buffer systems, respiratory regulation (via carbon dioxide excretion), and renal mechanisms. The kidneys play a particularly important role by excreting hydrogen ions and reabsorbing bicarbonate, processes that are influenced by electrolyte levels.

Clinical Relevance

Disruptions in fluid and electrolyte balance are common in veterinary practice and can arise from dehydration, diarrhea, renal disease, or endocrine disorders. For example:

  • Dehydration leads to reduced plasma volume and increased electrolyte concentration.
  • Electrolyte imbalances, such as hyperkalemia or hyponatremia, can result in cardiac and neuromuscular dysfunction.
  • Renal failure impairs the ability of the kidneys to regulate both fluid and electrolyte levels.
  • Prompt recognition and correction of these imbalances are essential for restoring normal physiological function and preventing complications.
Summary

Fluid and electrolyte balance is a complex, tightly regulated process involving the kidneys, endocrine system, and cellular mechanisms. By maintaining the proper distribution and composition of body fluids, animals are able to support essential physiological processes and adapt to changing internal and external conditions.




3. Acid–Base Balance (pH Regulation) in Animals

Acid–base balance refers to the regulation of hydrogen ion (H⁺) concentration in body fluids to maintain a stable pH, which is essential for normal cellular function. In most animals, particularly mammals, blood pH is tightly regulated within a narrow range (approximately 7.35–7.45). Even slight deviations from this range can disrupt enzyme activity, alter membrane potentials, and impair vital physiological processes.




Sources of Acids and Bases

Acids are continuously produced in the body as by-products of metabolism. For example, the metabolism of carbohydrates and fats generates carbon dioxide (CO₂), which combines with water to form carbonic acid. Protein metabolism can produce stronger acids such as sulfuric and phosphoric acids. Bases, primarily in the form of bicarbonate (HCO₃⁻), act to neutralize these acids and maintain pH balance.

Buffer Systems

The first line of defense against changes in pH is the body’s buffer systems, which can rapidly bind or release hydrogen ions. The most important buffer system in extracellular fluid is the bicarbonate buffer system, involving carbonic acid (H₂CO₃) and bicarbonate (HCO₃⁻). This system minimizes sudden changes in pH by shifting the equilibrium between these components.

Other buffer systems include proteins (such as hemoglobin) and phosphate buffers, which are particularly important within cells and in renal tubules.




Role of the Respiratory System

The respiratory system plays a key role in regulating acid–base balance by controlling the elimination of CO₂. Increased respiration (hyperventilation) leads to greater CO₂ excretion, reducing carbonic acid levels and increasing pH (making the blood more alkaline). Conversely, decreased respiration (hypoventilation) results in CO₂ retention, increasing acidity. This regulation occurs rapidly and is coordinated by respiratory centers in the brainstem, which respond to changes in blood pH and CO₂ levels.




Role of the Kidneys

The kidneys provide long-term regulation of acid–base balance. They maintain pH by:

  • Excreting hydrogen ions (H⁺) in urine
  • Reabsorbing and generating bicarbonate (HCO₃⁻)
  • Regulating electrolyte exchange linked to acid–base status

Although slower than respiratory adjustments, renal mechanisms are highly effective and essential for sustained pH control.




Types of Acid–Base Disorders

Disruptions in acid–base balance are broadly classified into:

  • Acidosis: A condition in which blood pH falls below normal
    • Respiratory acidosis: Caused by CO₂ retention (e.g., lung disease)
    • Metabolic acidosis: Caused by excess acid production or bicarbonate loss (e.g., diarrhea, ketosis)
  • Alkalosis: A condition in which blood pH rises above normal
    • Respiratory alkalosis: Caused by excessive CO₂ loss (e.g., hyperventilation)
    • Metabolic alkalosis: Often due to excessive bicarbonate or loss of acids (e.g., vomiting)

The body attempts to compensate for these disturbances through respiratory or renal adjustments to restore normal pH.




Clinical Relevance

In veterinary medicine, acid–base imbalances are commonly encountered in conditions such as gastrointestinal disease, respiratory disorders, renal failure, and metabolic disturbances. For example, severe diarrhea in calves can lead to metabolic acidosis due to bicarbonate loss, while respiratory infections may impair CO₂ elimination. Diagnosis typically involves blood gas analysis and electrolyte measurement, allowing veterinarians to determine the nature of the imbalance and guide appropriate treatment.

Summary

Acid–base balance is a tightly regulated process involving buffer systems, the respiratory system, and renal function. Together, these mechanisms ensure that body pH remains within a narrow, life-sustaining range. Understanding these principles is essential in veterinary medicine for the diagnosis and management of a wide range of clinical conditions affecting animal health.




4. Energy (Glucose) Regulation in Animals
Introduction

Energy regulation in animals centers on maintaining a stable supply of glucose, which serves as a primary energy source for many tissues, especially the brain and red blood cells. Because both excessive and insufficient blood glucose levels can be harmful, animals have evolved tightly controlled mechanisms to balance glucose production, storage, and utilization. This process is essential for sustaining metabolic homeostasis and supporting physiological functions.




Sources and Fate of Glucose

Glucose is derived from dietary carbohydrates, hepatic glycogen stores, and endogenous synthesis. After a meal, carbohydrates are digested and absorbed into the bloodstream, raising blood glucose levels. Excess glucose is stored in the liver and muscles as glycogen through glycogenesis . During periods of fasting or increased energy demand, glucose is released into the bloodstream through glycogenolysis (breakdown of glycogen) and gluconeogenesis, a process in which new glucose is synthesized from non-carbohydrate sources such as amino acids, glycerol, and lactate. The liver is the primary organ responsible for maintaining blood glucose levels, although the kidneys can also contribute during prolonged fasting.




Hormonal Regulation

The regulation of blood glucose is primarily controlled by hormones produced by the pancreas, specifically within the islets of Langerhans:

  • Insulin: Secreted by β-cells in response to elevated blood glucose levels, insulin promotes glucose uptake by tissues (especially muscle and adipose tissue), stimulates glycogenesis, and inhibits gluconeogenesis. Its overall effect is to lower blood glucose levels.
  • Glucagon: Released by α-cells when blood glucose levels are low, glucagon stimulates glycogenolysis and gluconeogenesis in the liver, increasing blood glucose levels.

These two hormones act antagonistically to maintain glucose within a narrow physiological range.

Other hormones also contribute to glucose regulation:

  • Cortisol: Promotes gluconeogenesis and reduces glucose uptake in some tissues.
  • Epinephrine (adrenaline): Stimulates glycogenolysis during stress or exercise.
  • Growth hormone: Reduces glucose uptake and increases blood glucose levels.



Role of the Liver

The liver plays a central role in glucose homeostasis. It acts as a buffer, storing excess glucose after feeding and releasing it during fasting. Hepatic enzymes regulate the interconversion of glucose and glycogen, as well as the synthesis of glucose from non-carbohydrate precursors.

Tissue Utilization of Glucose

Different tissues use glucose in distinct ways:

  • Brain: Relies almost exclusively on glucose under normal conditions.
  • Muscle: Uses glucose for immediate energy or stores it as glycogen.
  • Adipose tissue: Converts excess glucose into fatty acids for long-term energy storage.

In ruminants, glucose metabolism differs significantly because dietary carbohydrates are fermented in the rumen to volatile fatty acids. As a result, glucose is largely produced through gluconeogenesis rather than direct absorption, highlighting species-specific adaptations in energy regulation.




Clinical Relevance

Disorders of glucose regulation are important in veterinary medicine:

  • Hypoglycemia: Low blood glucose levels, which can lead to weakness, seizures, and even death if untreated.
  • Hyperglycemia: Elevated blood glucose levels, commonly associated with Diabetes Mellitus, where insulin production or action is impaired.
  • Ketosis: Particularly in high-producing dairy animals, occurs when energy demands exceed intake, leading to excessive fat metabolism and ketone production.
Integration with Overall Energy Balance

Glucose regulation is part of a broader energy balance system that includes lipid and protein metabolism. When glucose is abundant, energy is stored; when it is scarce, alternative energy sources are mobilized. This integration allows animals to adapt to changes in diet, activity level, and physiological state.




Summary

Energy (glucose) regulation in animals is a complex, hormone-driven process involving the pancreas, liver, and peripheral tissues. Through coordinated control of glucose storage, production, and utilization, animals maintain a stable energy supply necessary for survival. A clear understanding of these mechanisms is essential in veterinary medicine for managing metabolic diseases and optimizing animal health and productivity.




5. Oxygen and Carbon Dioxide Balance in Animals

The balance of oxygen (O₂) and carbon dioxide (CO₂) is essential for maintaining cellular respiration and overall metabolic homeostasis in animals. Oxygen is required for aerobic energy production, while carbon dioxide is a metabolic waste product that must be efficiently removed to prevent acid–base disturbances. The regulation of these gases involves the coordinated function of the respiratory and circulatory systems.

Oxygen Uptake and Transport

Oxygen enters the body through the process of ventilation and diffuses across the respiratory surfaces—such as the alveoli in mammals—into the bloodstream. The lungs provide a large surface area and a thin barrier to facilitate efficient gas exchange.

Once in the blood, oxygen is transported primarily bound to hemoglobin within red blood cells. Hemoglobin has a high affinity for oxygen in the lungs, where oxygen concentration is high, and releases it in peripheral tissues where oxygen levels are lower. This relationship is described by the oxygen–hemoglobin dissociation curve, which is influenced by factors such as pH, temperature, and CO₂ concentration.




Carbon Dioxide Transport

Carbon dioxide, produced during cellular metabolism, diffuses from tissues into the blood and is transported to the lungs for elimination. It is carried in three main forms:

  • Dissolved CO₂ in plasma
  • Bound to hemoglobin (as carbaminohemoglobin)
  • As bicarbonate ions (HCO₃⁻), which represent the majority of transported CO₂

The conversion of CO₂ to bicarbonate occurs in red blood cells and is facilitated by the enzyme carbonic anhydrase. This reaction also plays a key role in acid–base balance.




Role of the Respiratory System

The lungs are the primary organs responsible for maintaining oxygen and carbon dioxide balance. Through ventilation, the lungs regulate the amount of oxygen entering the body and the amount of carbon dioxide being expelled.

Breathing is controlled by respiratory centers in the brainstem, which respond to changes in blood CO₂ levels, pH, and, to a lesser extent, oxygen levels. An increase in CO₂ concentration or a decrease in pH stimulates an increase in ventilation, enhancing CO₂ removal and oxygen uptake.

Ventilation–Perfusion Matching

Efficient gas exchange depends not only on ventilation but also on adequate blood flow (perfusion) to the lungs. The matching of ventilation and perfusion ensures that oxygen is effectively absorbed and carbon dioxide is removed. Imbalances in this relationship, known as ventilation–perfusion (V/Q) mismatch, can impair gas exchange and lead to hypoxemia.




Regulation and Integration

The balance of oxygen and carbon dioxide is closely linked to acid–base regulation. Elevated CO₂ levels increase the formation of carbonic acid, lowering blood pH, while reduced CO₂ levels have the opposite effect. This highlights the integration between respiratory function and pH regulation. Additionally, cardiovascular function plays a critical role by ensuring that oxygenated blood is delivered to tissues and carbon dioxide is transported back to the lungs. Any impairment in circulation can therefore disrupt gas balance.




Clinical Relevance

Disorders of oxygen and carbon dioxide balance are common in veterinary medicine and can arise from respiratory, cardiovascular, or metabolic causes:

  • Hypoxia: Inadequate oxygen supply to tissues, which may result from lung disease, anemia, or poor circulation
  • Hypercapnia: Elevated CO₂ levels, often due to hypoventilation or respiratory failure
  • Dyspnea: Difficulty breathing, commonly observed in animals with respiratory distress

Conditions such as pneumonia, airway obstruction, or pulmonary edema can significantly impair gas exchange, leading to life-threatening consequences if not managed promptly.

Species Considerations

Different animal species exhibit variations in respiratory anatomy and physiology. For example, birds possess a highly efficient respiratory system with unidirectional airflow, while fish rely on gills for gas exchange in water. These adaptations reflect the diverse environmental challenges animals face in maintaining oxygen and carbon dioxide balance.

Summary

Oxygen and carbon dioxide balance in animals is maintained through the integrated function of the respiratory and circulatory systems. Efficient gas exchange, transport, and regulation ensure that tissues receive adequate oxygen for metabolism while removing carbon dioxide to prevent toxicity and acid–base imbalance. Understanding these processes is essential in veterinary medicine for diagnosing and managing respiratory and systemic disorders.




5. Homeostatic Imbalance and Disease




Dehydration

Dehydration occurs when fluid loss exceeds fluid intake, leading to a reduction in total body water and disruption of fluid balance. Within the framework of homeostasis, dehydration affects both fluid volume and electrolyte concentration, impairing cellular function and circulation. Common causes include diarrhea, vomiting, excessive sweating, inadequate water intake, and disease conditions affecting fluid retention. As dehydration progresses, there is a decrease in plasma volume, resulting in reduced tissue perfusion and potential organ dysfunction. Electrolyte imbalances, particularly involving sodium and potassium, further complicate the condition. Clinically, animals may present with sunken eyes, dry mucous membranes, reduced skin elasticity, and lethargy. Severe dehydration can lead to hypovolemic shock. Restoration of homeostasis involves fluid replacement therapy (oral or intravenous) and correction of electrolyte imbalances.




Acidosis/Alkalosis

Acidosis and alkalosis refer to disturbances in acid–base balance, where blood pH falls below or rises above the normal physiological range, respectively. These conditions directly challenge homeostasis by altering enzyme activity and cellular metabolism. Acidosis may result from increased acid production (e.g., lactic acidosis), loss of bicarbonate (e.g., diarrhea), or impaired CO₂ elimination (respiratory acidosis). Alkalosis may occur due to excessive loss of acids (e.g., vomiting) or increased CO₂ loss through hyperventilation (respiratory alkalosis). The body attempts to restore balance through buffering systems, respiratory adjustments, and renal compensation. However, severe or prolonged imbalances can lead to neurological, muscular, and cardiovascular dysfunction.




Diabetes mellitus

Diabetes Mellitus is a metabolic disorder characterized by chronic hyperglycemia due to insufficient insulin production or impaired insulin action. It represents a failure of glucose homeostasis. In affected animals, glucose cannot effectively enter cells, leading to elevated blood glucose levels and reduced cellular energy availability. The body compensates by increasing fat and protein breakdown, which may result in weight loss and, in severe cases, ketoacidosis. Common clinical signs include excessive thirst (polydipsia), increased urination (polyuria), increased appetite (polyphagia), and weight loss. Management involves insulin therapy, dietary control, and regular monitoring of blood glucose levels.




Shock

Shock is a life-threatening condition characterized by inadequate tissue perfusion and oxygen delivery, leading to cellular and organ dysfunction. It represents a severe breakdown of circulatory and metabolic homeostasis. There are several types of shock, including hypovolemic (due to fluid loss), cardiogenic (due to heart failure), distributive (e.g., septic shock), and obstructive shock. Regardless of the cause, the result is reduced oxygen delivery to tissues and impaired removal of metabolic waste. The body initially compensates through increased heart rate, vasoconstriction, and hormonal responses. However, if the underlying cause is not corrected, shock progresses to irreversible organ damage and death. Clinical signs include rapid pulse, pale mucous membranes, prolonged capillary refill time, and altered mental status. Immediate veterinary intervention-often involving fluid therapy, oxygen supplementation, and treatment of the underlying cause-is critical for survival.




Hyperthermia/Hypothermia

Hypothermia and hyperthermia are disturbances in thermoregulation, where body temperature falls below or rises above the normal range, respectively. Hypothermia occurs when heat loss exceeds heat production, commonly seen in neonates, small animals, or those exposed to cold environments. It leads to slowed metabolism, reduced cardiac output, and impaired neurological function. Hyperthermia, on the other hand, results from excessive heat production or inadequate heat dissipation. Heat stress or heat stroke is a common cause, particularly in animals with limited cooling mechanisms. This condition can lead to protein denaturation, organ failure, and death if not managed promptly. The body normally regulates temperature through mechanisms such as vasodilation, vasoconstriction, sweating, and behavioral responses. When these mechanisms fail, clinical intervention is required. Treatment involves gradual warming in hypothermia or controlled cooling in hyperthermia, along with supportive care.






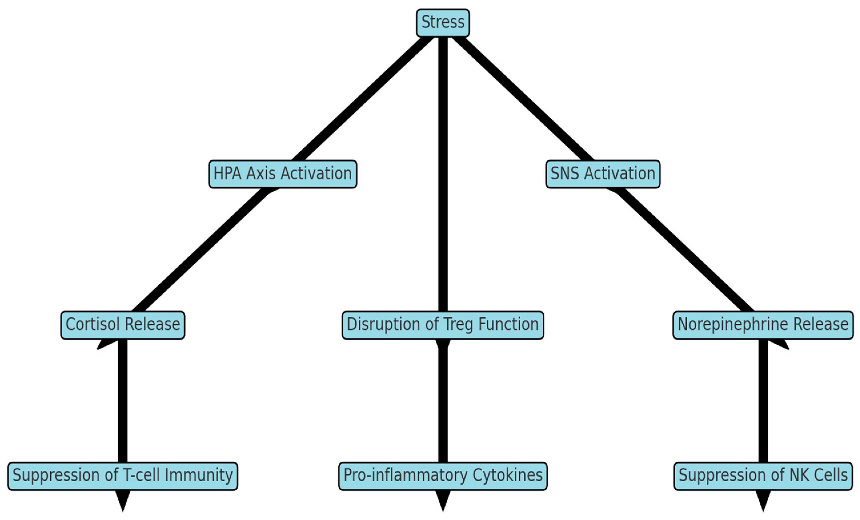
The Effect of Stress on Homeostasis in Animals

Stress is a physiological and behavioral response to internal or external challenges (stressors) that threaten an animal’s stability. While short-term stress responses are adaptive and help restore balance, prolonged or chronic stress can disrupt homeostasis, leading to significant negative effects on health, productivity, and welfare.




The Stress Response System

The stress response in animals is primarily mediated by two interconnected systems:

  • The sympathetic–adrenal–medullary (SAM) system, which provides an immediate response
  • The hypothalamic–pituitary–adrenal (HPA) axis, which produces a slower, sustained response

The hypothalamus initiates the process by releasing signals that activate both pathways. The SAM system triggers the release of catecholamines (e.g., adrenaline), increasing heart rate, blood pressure, and energy availability. Meanwhile, the HPA axis leads to the release of cortisol from the adrenal cortex.




Acute vs. Chronic Stress

Acute stress is short-lived and often beneficial. It prepares the animal for a 'fight-or-flight' response by mobilizing energy reserves, enhancing alertness, and temporarily suppressing non-essential functions such as digestion and reproduction.

In contrast, chronic stress results from prolonged exposure to stressors such as poor nutrition, overcrowding, disease, or environmental extremes. Persistent elevation of cortisol can have harmful effects, including:

  • Suppression of the immune system
  • Impaired growth and reproduction
  • Altered metabolism and energy imbalance
  • Increased susceptibility to disease
  • Effects on Physiological Systems

Stress affects multiple body systems, disrupting homeostasis:

  • Metabolic system: Cortisol promotes gluconeogenesis, increasing blood glucose levels and potentially leading to energy imbalance.
  • Immune system: Chronic stress reduces immune responsiveness, making animals more prone to infections.
  • Reproductive system: Stress can interfere with hormone secretion, leading to reduced fertility and reproductive performance.
  • Digestive system: Reduced gastrointestinal activity may impair nutrient absorption and growth.

These widespread effects highlight how stress can destabilize the internal environment of the body.

Behavioral and Environmental Aspects

Animals may also exhibit behavioral changes under stress, such as aggression, withdrawal, reduced feed intake, or abnormal repetitive behaviors. Environmental factors—such as handling, transport, housing conditions, and social interactions—play a significant role in determining stress levels, particularly in livestock and captive animals.

Summary

In veterinary medicine and animal production systems, stress is a major concern. For example, transport stress in livestock can lead to weight loss, reduced meat quality, and increased disease incidence. In companion animals, chronic stress may contribute to behavioral disorders and chronic illness. Managing stress through proper handling, nutrition, housing, and health care is essential for maintaining homeostasis and promoting animal welfare.

Stress is a powerful modifier of homeostasis, with both adaptive and detrimental effects. While acute stress responses are essential for survival, chronic stress can disrupt multiple physiological systems and compromise health.



Species Differences in Homeostasis


Homeostasis—the maintenance of a stable internal environment—is a universal requirement for survival in animals. However, the mechanisms used to achieve this balance vary significantly across species. These differences reflect evolutionary adaptations to diverse environments, diets, and physiological demands. For veterinary students, understanding species-specific variations in homeostasis is essential for accurate diagnosis, treatment, and animal management.

Thermoregulation Differences

Animals differ markedly in how they regulate body temperature. Most mammals are endothermic and maintain a relatively constant body temperature, but the mechanisms of heat loss vary. For example, dogs rely heavily on panting, whereas horses and humans use sweating as a primary cooling mechanism.

Some species are adapted to extreme environments. Desert animals such as camels can tolerate significant fluctuations in body temperature and conserve water efficiently, while Arctic species possess thick insulation and countercurrent heat exchange systems to minimize heat loss. In contrast, birds have higher baseline body temperatures and unique respiratory adaptations that support high metabolic rates.

Fluid and Electrolyte Balance

Species differences in water metabolism are particularly evident in animals living in arid versus aquatic environments. Desert-adapted animals conserve water through highly efficient kidneys that produce concentrated urine and dry feces. Conversely, aquatic animals face challenges in maintaining electrolyte balance due to constant exposure to water, requiring specialized osmoregulatory mechanisms.

Ruminants also exhibit unique fluid dynamics due to the large volume of fluid within the rumen, which plays a role in digestion and nutrient absorption.

Energy and Glucose Regulation

Energy metabolism varies widely among species, particularly between monogastric animals and ruminants. In monogastrics (e.g., dogs and pigs), glucose is primarily derived directly from dietary carbohydrates. In contrast, ruminants rely heavily on microbial fermentation in the rumen, producing volatile fatty acids (VFAs) as their main energy source. As a result, blood glucose levels in ruminants are maintained largely through gluconeogenesis rather than direct absorption.

These differences influence how diseases such as ketosis or metabolic disorders present and are managed in different species.

Respiratory and Gas Exchange Adaptations

There are also notable species differences in respiratory physiology. Mammals use a bidirectional (tidal) breathing system, whereas birds have a highly efficient unidirectional airflow system supported by air sacs. This allows for continuous oxygen exchange and supports the high metabolic demands of flight.




Aquatic animals such as fish utilize gills for gas exchange, extracting dissolved oxygen from water. These adaptations illustrate how different species maintain oxygen and carbon dioxide balance in varying environments.

Acid–Base Regulation

Although the basic principles of acid–base balance are consistent across species, the relative importance of respiratory versus renal mechanisms can vary. For example, animals adapted to high altitudes may exhibit enhanced respiratory efficiency to compensate for lower oxygen availability, influencing acid–base dynamics.

Summary

Homeostatic mechanisms are broadly conserved across animals, but the specific strategies used to maintain internal balance vary according to species, environment, and physiology. These differences are critical for veterinary practitioners to understand, as they influence both normal function and disease processes. A strong appreciation of species-specific homeostasis enables more accurate clinical assessment and effective animal care.

Revision Questions



  1. Define homeostasis and explain why it is essential for survival.
  2. Describe the components of a homeostatic control system.
  3. Differentiate between negative and positive feedback with examples.
  4. Explain how the body regulates blood pH.
  5. Describe the role of the kidneys in maintaining homeostasis.
  6. How does stress affect homeostatic balance?
  7. Give examples of diseases resulting from homeostatic imbalance.
  8. Explain species differences in thermoregulation.

Lesson 2: Cellular Physiology



Introduction


Cellular physiology is the study of how cells function, interact, and maintain life. It forms the foundation of all biological processes because the cell is the basic structural and functional unit of life. In veterinary medicine, understanding cellular physiology is essential for interpreting how diseases develop, how tissues respond to injury, and how treatments exert their effects.
Every organ system, whether cardiovascular, digestive, or nervous, depends on the proper functioning of its individual cells. When cellular processes are disrupted, this dysfunction can manifest as clinical disease. Thus, cellular physiology provides the critical link between molecular biology and whole-animal medicine.





Cell Structure and Functional Organization


Animal cells are highly organized structures composed of specialized components known as organelles. Each organelle performs specific functions necessary for cell survival.
The cell membrane (plasma membrane) is a dynamic, selectively permeable barrier that separates the internal environment of the cell from the extracellular space. It is composed primarily of a phospholipid bilayer with embedded proteins, cholesterol, and carbohydrates. This structure allows the membrane to regulate the movement of substances in and out of the cell while also facilitating communication with other cells.
Within the cell, the cytoplasm contains various organelles suspended in a fluid matrix known as cytosol. Key organelles include:

  • The nucleus , which houses genetic material (DNA) and regulates gene expression.
  • The mitochondria , responsible for energy production in the form of ATP through oxidative phosphorylation.
  • The endoplasmic reticulum (ER), involved in protein (rough ER) and lipid (smooth ER) synthesis.
  • The Golgi apparatus, which modifies, packages, and distributes proteins.
  • Lysosomes, which contain enzymes for intracellular digestion.
  • Peroxisomes, which are involved in detoxification and oxidative reactions.

The coordinated function of these structures ensures that the cell can carry out metabolism, growth, and repair.




Cell Membrane Physiology


The plasma membrane is central to cellular physiology because it controls the internal environment of the cell. A key concept is selective permeability, meaning the membrane allows some substances to pass while restricting others. This property is essential for maintaining appropriate concentrations of ions, nutrients, and waste products.




Membrane Transport Mechanisms

Substances cross the membrane through several mechanisms:

Passive Transport

This process does not require energy and occurs along a concentration gradient.

  • Diffusion: movement of small molecules (e.g., oxygen, carbon dioxide).
  • Facilitated diffusion: movement via carrier proteins (e.g., glucose transporters).
  • Osmosis: movement of water across a semi-permeable membrane.
Active Transport

Requires energy (ATP) to move substances against their concentration gradient.
Example: Na⁺/K⁺ ATPase pump, which maintains cellular ion gradients.

Vesicular Transport
  • Endocytosis: uptake of materials into the cell.
  • Exocytosis: release of substances (e.g., neurotransmitters, hormones).




Cellular Energy and Metabolism


Cells require energy to perform essential functions such as transport, synthesis, and movement. This energy is stored and utilized in the form of ATP (adenosine triphosphate).

Energy production occurs primarily in the mitochondria through:

  • Glycolysis (in the cytoplasm)
  • Citric acid cycle (Krebs cycle)
  • Oxidative phosphorylation

Oxygen plays a critical role in efficient ATP production. In conditions of hypoxia, cells switch to anaerobic metabolism, resulting in reduced ATP production and accumulation of lactic acid.

In veterinary medicine, impaired cellular metabolism is seen in conditions such as:

  • Shock (reduced oxygen delivery)
  • Ischemia (restricted blood flow)
  • Toxicosis (mitochondrial dysfunction)



Cell Communication and Signaling


Cells must communicate to coordinate functions within tissues and organ systems. This communication occurs through chemical signals such as hormones, neurotransmitters, and cytokines.

Cell signaling typically involves:

  • Ligand binding to a receptor on the cell surface or inside the cell.
  • Activation of signal transduction pathways.
  • A cellular response (e.g., gene expression, enzyme activation).

There are different types of signaling:

  • Autocrine (acting on the same cell)
  • Paracrine (acting on nearby cells)
  • Endocrine (hormones traveling through the bloodstream)

Disruptions in signaling pathways can lead to diseases such as cancer, endocrine disorders, and immune dysfunction.




Cell Cycle and Cell Division


Cells reproduce through the cell cycle, which includes:

  • Interphase (growth and DNA replication)
  • Mitosis (cell division into two identical cells)

Controlled cell division is essential for:

  • Growth and development
  • Tissue repair
  • Maintenance of organ function

Loss of control over the cell cycle can result in neoplasia (cancer), while inadequate cell division can impair healing.




Cell Death: Apoptosis and Necrosis


Cell death is a normal and necessary process but can also occur pathologically.

Apoptosis (Programmed Cell Death)
  • Controlled, energy-dependent process
  • No inflammation
  • Important in development and removal of damaged cells
Necrosis
  • Uncontrolled cell death due to injury
  • Causes inflammation
  • Associated with toxins, ischemia, infection

In veterinary medicine:

  • Necrosis is commonly observed in tissues affected by trauma, infection, or toxins.
  • Apoptosis plays roles in immune regulation and tissue turnover.



Cellular Adaptations to Stress


Cells respond to stress through adaptive changes:

  • Hypertrophy – increase in cell size (e.g., muscle growth).
  • Hyperplasia – increase in cell number.
  • Atrophy – decrease in cell size due to reduced function or nutrition.
  • Metaplasia – reversible change from one cell type to another.

These adaptations allow cells to survive adverse conditions, but prolonged stress can lead to injury and disease.





Cell Injury and Pathophysiology


When stress exceeds the cell's ability to adapt, cell injury occurs.

Causes of Cell Injury
  1. Hypoxia: A condition in which cells are deprived of adequate oxygen supply. Oxygen is essential for aerobic respiration and ATP production; without it, cells switch to less efficient anaerobic metabolism, leading to energy deficits and accumulation of metabolic waste.
  2. Toxins: Harmful chemical substances (e.g., drugs, poisons, environmental contaminants) that interfere with normal cellular function. Toxins may damage cell membranes, disrupt enzymes, or interfere with DNA and protein synthesis.
  3. Infection: Invasion of cells by microorganisms such as bacteria, viruses, fungi, or parasites. These pathogens can directly damage cells or trigger inflammatory responses that result in secondary tissue injury.
  4. Immune reactions: Damage caused by the body’s own immune system, often through hypersensitivity or autoimmune responses. While intended to protect, these reactions can mistakenly target and injure normal cells and tissues.
  5. Nutritional deficiencies: Lack of essential nutrients such as vitamins, minerals, proteins, or energy sources. These deficiencies impair cellular metabolism, structure, and repair mechanisms, making cells more susceptible to injury.
Mechanisms of Injury
  1. ATP depletion: A reduction in cellular energy stores due to impaired production or increased demand. ATP is required for vital processes such as ion transport and biosynthesis; its depletion leads to loss of cellular function and structural integrity.
  2. Membrane damage: Injury to the plasma membrane or organelle membranes (e.g., mitochondria, lysosomes). This disrupts selective permeability, causing leakage of cellular contents and influx of harmful substances, ultimately compromising cell survival.
  3. Oxidative stress (free radicals): An imbalance between the production of reactive oxygen species (ROS) and the cell’s ability to neutralize them. These highly reactive molecules damage lipids, proteins, and DNA, contributing to cellular dysfunction.
  4. Calcium imbalance: An abnormal increase in intracellular calcium levels. Excess calcium activates destructive enzymes that degrade cellular components, including proteins, membranes, and nucleic acids.
Reversible vs Irreversible Injury
  1. Reversible injury: A state in which cellular damage is mild or temporary, allowing the cell to return to normal function if the stressor is removed. Common features include cell swelling and reduced metabolic activity, without permanent structural damage.
  2. Irreversible injury: Severe or prolonged damage that exceeds the cell’s capacity for repair, resulting in permanent dysfunction and cell death (necrosis or apoptosis). This is characterized by profound membrane damage, mitochondrial failure, and loss of nuclear integrity.

Cellular physiology provides the fundamental framework for understanding how animals function in both health and disease. By examining processes such as membrane transport, energy metabolism, cell signaling, and cell death, veterinary students gain insight into the mechanisms that underlie clinical conditions. A solid grasp of cellular physiology enables veterinarians to move beyond symptom recognition and toward a deeper understanding of disease processes, ultimately improving diagnosis, treatment, and animal care.


Test 2: Revision Questions



  1. Describe the structure and function of the cell membrane.
  2. Differentiate between passive and active transport mechanisms.
  3. Explain how ATP is produced and why it is essential.
  4. Compare apoptosis and necrosis.
  5. Describe the major causes of cell injury.
  6. Explain how cells adapt to stress.
  7. Discuss the importance of cell signaling in physiological regulation.
  8. Relate cellular dysfunction to a specific veterinary disease example.

Cardiovascular System




Introduction


The cardiovascular system is responsible for the transport of oxygen, nutrients, hormones, and metabolic waste products throughout the body. It plays a central role in maintaining internal stability and supporting the function of all other organ systems. In veterinary medicine, a solid understanding of cardiovascular physiology is essential for recognizing disease processes, interpreting clinical signs, and implementing effective treatment strategies.
At its core, the cardiovascular system consists of the heart, blood vessels, and blood. Together, these components ensure that tissues receive adequate oxygen and nutrients while facilitating the removal of carbon dioxide and other waste products. The system also contributes to thermoregulation, immune defense, and acid–base balance.


Structures and Functional Organization





The Heart

The heart is a muscular organ that functions as a pump, driving blood through two distinct circuits:

  • Pulmonary circulation: carries deoxygenated blood from the right side of the heart to the lungs for gas exchange.
  • Systemic circulation: distributes oxygenated blood from the left side of the heart to the rest of the body.

The heart consists of four chambers:

  • Right atrium and right ventricle
  • Left atrium and left ventricle

Blood flow is unidirectional due to the presence of valves:

  • Tricuspid valve (right side)
  • Pulmonary valve
  • Mitral valve (left side)
  • Aortic valve

These valves prevent backflow and ensure efficient circulation.




Blood Vessels

Blood vessels form a continuous network that transports blood:

  • Arteries carry blood away from the heart under high pressure.
  • Arterioles regulate blood flow into tissues.
  • Capillaries are the primary sites of exchange between blood and tissues.
  • Venules and veins return blood to the heart and act as reservoirs.

The structure of each vessel type is adapted to its function, with arteries having thicker muscular walls and veins containing valves to prevent backflow.




Cardiac Physiology
Cardiac Cycle

The cardiac cycle refers to the sequence of events that occur during one heartbeat and consists of:

  • Diastole – relaxation and filling of the ventricles
  • Systole – contraction and ejection of blood

Coordinated contraction ensures efficient blood flow.

Electrical Activity of the Heart

The heart has an intrinsic conduction system that allows it to beat rhythmically without external stimulation.

Key components include:

  • Sinoatrial (SA) node – the natural pacemaker
  • Atrioventricular (AV) node
  • Bundle of His and Purkinje fibers

Electrical impulses originate in the SA node and spread through the heart, resulting in coordinated contraction.




Electrocardiogram

An electrocardiogram (ECG or EKG) is a non-invasive medical test that records the electrical activity of your heart over a period of time. It captures the tiny electrical impulses that trigger your heart muscle to contract and pump blood, displaying them as a line graph of "waves".

Key Components of the ECG Wave

A standard heartbeat on an ECG consists of three main parts, each representing a specific stage of the heart’s electrical cycle:

  • P Wave: A small "bump" indicating atrial depolarization. This signal tells the upper chambers (atria) to contract and pump blood into the lower chambers.
  • QRS Complex: A large "spike" representing ventricular depolarization. This much stronger signal triggers the lower chambers (ventricles) to contract and pump blood out to the rest of the body.
  • T Wave: A final small "bump" showing ventricular repolarization. This is the recovery phase where the heart's lower chambers electrically reset and prepare for the next beat.
Cardiac Output

Cardiac output (CO) is the volume of blood pumped by the heart per minute:

CO = Heart Rate X Stroke Volume
  • Heart rate is influenced by autonomic nervous system activity.
  • Stroke volume depends on preload, afterload, and contractility.



Regulation of Cardiac Function

Cardiac activity is tightly regulated by:

  • Autonomic nervous system
    • Sympathetic - increases heart rate and contractility
    • Parasympathetic - decreases heart rate
  • Hormones
    • Epinephrine and norepinephrine increase cardiac output
    • Thyroid hormones influence metabolism and heart rate
  • Intrinsic mechanisms
    • Frank-Starling law: increased ventricular filling leads to increased contraction strength



Hemodynamics and Blood Flow

Blood flow is governed by basic physical principles:

  • Flow is proportional to pressure differences and inversely proportional to resistance.
  • Resistance is influenced by vessel diameter, length, and blood viscosity.

Arterioles play a major role in regulating peripheral resistance and, therefore, blood pressure.

Blood Pressure Regulation

Blood pressure is maintained through short- and long-term mechanisms:

  • Short-term control
    • Baroreceptors detect changes in pressure and adjust heart rate and vessel tone.
  • Long-term control
    • Kidneys regulate blood volume and sodium balance.
    • Hormonal systems such as the renin-angiotensin-aldosterone system (RAAS) play key roles.



Capillary Exchange and Tissue Perfusion

Capillaries are the sites of exchange between blood and tissues. Substances move across capillary walls by:

  • Diffusion
  • Filtration (driven by hydrostatic pressure)
  • Reabsorption (driven by oncotic pressure)

Proper balance between these forces ensures adequate tissue perfusion and prevents edema.




Integration with Other Systems

The cardiovascular system works closely with:

  • Respiratory system – oxygen delivery and CO₂ removal
  • Renal system – regulation of blood volume and pressure
  • Endocrine system – hormonal control of heart and vessels
  • Nervous system – rapid regulation of heart rate and vascular tone

This integration is essential for maintaining overall physiological balance.




Species Differences in Cardiovascular Physiology

Different animal species exhibit variations in cardiovascular function. Smaller species generally have faster heart rates. Key differences include ventricular depolarization patterns (Category A vs. B), coronary collateral circulation, and heart shape (e.g., blunter apex in dogs vs. conical in sheep):

  • Heart Shape/Position: Canine hearts are ovoid and blunt-apexed, while sheep hearts are more conical. Most quadrupeds have a more ventral, midline heart position compared to humans.
  • Electrophysiology (Depolarization):
    • Category A (Dog, Cat, Pig): Ventricular activation spreads from endocardium to epicardium.
    • Category B (Horse, Cow, Sheep, Goat): Purkinje fibers extend throughout the myocardium to the epicardium, leading to different activation patterns.
  • Heart Rate and Rhythm: Smaller animals have faster resting heart rates. High vagal tone in horses frequently causes arrhythmias, such as atrial fibrillation.
  • Coronary Circulation: Guinea pigs possess the most abundant coronary collateral circulation of any animal.
  • Unique Species Traits: White rabbits possess large quantities of atropinase, rendering them resistant to atropine. Dogs lack the specific adenosine receptors seen in humans.
  • Vascular Anatomy: The number of pulmonary veins entering the left atrium differs (e.g., 2 in pigs, 5–6 in dogs).

Comparative Models:

  • Mouse/Rat: Used for heart failure studies, but lack the IK+R channel.
  • Dog/Pig/Rabbit: Suitable models for cardiac electrophysiology studies due to similarity in ion channel distribution to humans.
  • Horse/Goat: Excellent models for studying atrial fibrillation.

These differences influence disease presentation and treatment strategies.

Sheep heart

Canine heart




Cardiovascular Adaptations to Exercise

During exercise:

  • Heart rate and stroke volume increase - higher cardiac output
  • Blood flow is redirected to muscles
  • Oxygen delivery increases
  • Waste removal is enhanced

Training improves cardiovascular efficiency, particularly in athletic animals such as horses.




Pathophysiology of Cardiovascular Disease

When normal cardiovascular function is disrupted, disease occurs.

Heart Failure

Occurs when the heart cannot meet the body's demands.

  • Left-sided failure - pulmonary congestion and edema
  • Right-sided failure - systemic congestion, ascites
Shock

A life-threatening condition characterized by inadequate tissue perfusion.

Types include:

  • Hypovolemic (blood/fluid loss)
  • Cardiogenic (heart failure)
  • Septic (infection and vasodilation)
Arrhythmias

An arrhythmia is an abnormal heart rhythm, where the heart beats too fast (tachycardia), too slow (bradycardia), or irregularly. Caused by faulty electrical signals, it often feels like a fluttering or skipping beat, accompanied by dizziness or chest pain. It is diagnosed via ECG, Holter monitor, or echocardiogram. Risk factors that increase the risk include aging, underlying heart disease, high blood pressure, and excessive stress.

Hypertension

Hypertension, or high blood pressure, is a chronic condition where blood force against artery walls is consistently too high, often causing no symptoms until serious damage occurs (the "silent killer"). It is managed through lifestyle changes—like reducing sodium and increasing exercise—and medication to prevent heart attack, stroke, and kidney damage.





Edema

Accumulation of fluid in tissues due to imbalances in capillary pressures.

The cardiovascular system is central to maintaining life by ensuring effective circulation of blood and maintaining tissue perfusion. Its function depends on the coordinated activity of the heart, blood vessels, and regulatory systems. A strong understanding of cardiovascular physiology allows veterinary professionals to interpret clinical signs, understand disease mechanisms, and apply appropriate treatments. It serves as a critical bridge between basic science and clinical practice.




Revision Questions



  1. Describe the structure and function of the heart.
  2. Explain the cardiac cycle and its phases.
  3. Define cardiac output and its determinants.
  4. Describe how blood pressure is regulated.
  5. Explain the role of capillaries in tissue exchange.
  6. Discuss the integration of the cardiovascular system with other body systems.
  7. Describe the physiological changes during exercise.
  8. Explain the pathophysiology of heart failure.

Respiratory System



Introduction

The respiratory system is responsible for the exchange of gases between the body and the external environment, ensuring adequate oxygen supply for cellular metabolism and removal of carbon dioxide, a metabolic waste product. In veterinary medicine, a thorough understanding of respiratory physiology is essential for diagnosing and managing diseases that impair breathing, oxygenation, and acid–base balance. Beyond gas exchange, the respiratory system also contributes to thermoregulation, acid–base homeostasis, vocalization, and defense against inhaled pathogens. Its function is closely integrated with the cardiovascular and nervous systems, forming a coordinated network that maintains internal stability under varying physiological and environmental conditions.

General Organization of the Respiratory System

The respiratory system can be divided into two main components:

  • 1. Upper Respiratory Tract
    • Nose and nasal cavity
    • Paranasal sinuses
    • Pharynx
    • Larynx

These structures are responsible for filtering, warming, and humidifying inhaled air.




  • 2. Lower Respiratory Tract
    • Trachea
    • Bronchi
    • Bronchioles
    • Alveoli

The lower tract conducts air to the lungs and facilitates gas exchange.




Mechanics of Breathing (Ventilation)

Breathing, or ventilation, involves the movement of air into and out of the lungs.

Inspiration
  • Active process
  • Contraction of the diaphragm and external intercostal muscles
  • Expansion of the thoracic cavity
  • Decrease in intrathoracic pressure - air flows into the lungs
Expiration
  • Usually passive at rest
  • Relaxation of respiratory muscles
  • Decrease in thoracic volume
  • Increase in pressure - air flows out of the lungs

The process of breathing relies on pressure gradients and the elasticity of lung tissue.




Gas Exchange and Alveolar Function

Gas exchange occurs in the alveoli, which are small air sacs with thin walls and a rich blood supply.

The key process is Diffusion, where gases move from areas of higher concentration to lower concentration:

  • Oxygen diffuses from alveoli into the blood
  • Carbon dioxide diffuses from blood into the alveoli

Efficient gas exchange depends on:

  • Large surface area
  • Thin alveolar walls
  • Adequate blood flow (perfusion)
  • Proper ventilation



Transport of Gases in Blood

Oxygen Transport
  • Primarily bound to hemoglobin in red blood cells
  • Small amount dissolved in plasma
Carbon Dioxide Transport
  • Dissolved in plasma
  • Bound to hemoglobin
  • Converted to bicarbonate ions

The balance between oxygen delivery and carbon dioxide removal is critical for maintaining cellular function.




Regulation of Respiration

Respiration is controlled by neural and chemical mechanisms.

Neural Control
  • Respiratory centers in the brainstem regulate breathing rhythm
  • Signals are sent to respiratory muscles to control ventilation
Chemical Control
  • Chemoreceptors detect changes in:
    • Carbon dioxide levels
    • Oxygen levels
    • Blood pH

An increase in carbon dioxide or a decrease in pH stimulates increased ventilation.




Respiratory Defense Mechanisms

The respiratory system has several protective mechanisms:

  • Nasal filtration – traps large particles
  • Mucociliary escalator – moves mucus and trapped debris out of airways
  • Cough reflex – expels irritants
  • Immune defenses – alveolar macrophages and lymphoid tissue

These defenses help prevent infection and maintain airway integrity.




Integration with Other Systems

The respiratory system works closely with:

  • Cardiovascular system – transports gases to and from tissues
  • Nervous system – regulates breathing patterns
  • Renal system – helps maintain acid–base balance
  • Musculoskeletal system – enables ventilation through muscle movement

Acid–Base Balance

The respiratory system plays a major role in maintaining blood pH by regulating carbon dioxide levels.

  • Increased CO₂ -> forms carbonic acid -> lowers pH (acidosis)
  • Decreased CO₂ -> raises pH (alkalosis)

This interaction between the respiratory and renal systems is essential for maintaining homeostasis.

Species Differences in Respiratory Physiology

Different animal species exhibit unique respiratory adaptations:

  • Dogs: use panting for thermoregulation
  • Horses: obligate nasal breathers with high oxygen demand during exercise
  • Ruminants: relatively lower respiratory rates, sensitive to certain toxins
  • Birds: highly efficient respiratory system with air sacs (important distinction in avian medicine)

These differences influence disease susceptibility and clinical management.

Respiratory Adaptations to Exercise

During exercise:

  • Respiratory rate and depth increase
  • Oxygen uptake is enhanced
  • Carbon dioxide removal increases

In athletic animals, such as horses, the respiratory system is highly adapted to meet increased metabolic demands.




Pathophysiology of Respiratory Disease

Respiratory diseases interfere with ventilation, gas exchange, or both.

1. Obstructive Disorders
  • Airflow limitation due to airway narrowing or blockage
2. Restrictive Disorders
  • Reduced lung expansion
  • Examples: fibrosis, pleural effusion
3. Gas Exchange Impairment
  • Thickened alveolar membranes or fluid accumulation
  • Leads to hypoxia
4. Infectious Diseases
  • Bacterial, viral, or fungal infections affecting the respiratory tract
Clinical Signs of Respiratory Disease
  • Increased respiratory rate (tachypnea)
  • Labored breathing (dyspnea)
  • Coughing
  • Nasal discharge
  • Cyanosis (bluish mucous membranes)
  • Exercise intolerance

The respiratory system is vital for maintaining life by ensuring efficient gas exchange and supporting acid–base balance. Its function depends on coordinated ventilation, diffusion, and perfusion processes. For veterinary professionals, a strong understanding of respiratory physiology is essential for diagnosing disease, managing clinical cases, and supporting animal health across species.




Revision Questions



  • Describe the structure of the respiratory system.
  • Explain the mechanics of breathing.
  • Discuss how gas exchange occurs in the lungs.
  • Describe the transport of oxygen and carbon dioxide in blood.
  • Explain how respiration is regulated.
  • Discuss the role of the respiratory system in acid–base balance.
  • Describe species differences in respiratory physiology.
  • Explain common causes of respiratory dysfunction in animals.

Digestive System



Introduction

The digestive system is responsible for the ingestion, breakdown, absorption, and elimination of food. It plays a critical role in maintaining energy balance, supporting growth and production, and sustaining overall health in animals. In veterinary medicine, understanding digestive physiology is essential for diagnosing gastrointestinal diseases, formulating appropriate diets, and managing metabolic disorders. The digestive system is not merely a conduit for food passage; it is a complex, highly regulated system involving mechanical processes, enzymatic digestion, microbial fermentation, and coordinated motility. Its function is closely integrated with other physiological systems, including the endocrine, nervous, and immune systems.


General Organization of the Digestive System

The digestive system consists of the alimentary canal and accessory organs.




Alimentary Canal

A continuous tube extending from the mouth to the anus, including:

  • Oral cavity
  • Pharynx
  • Esophagus
  • Stomach
  • Small intestine (duodenum, jejunum, ileum)
  • Large intestine (cecum, colon, rectum)






Accessory Organs
  • Salivary glands
  • Liver
  • Gallbladder
  • Pancreas

Each component contributes to digestion and absorption through specialized functions.




Ingestion and Oral Processing

Digestion begins in the oral cavity, where food is ingested and mechanically processed.

  • Prehension (grasping food) varies by species:
    • Dogs and cats use their jaws and teeth
    • Ruminants use their tongue
    • Horses use lips and incisors
  • Mastication (chewing) breaks food into smaller particles, increasing surface area for enzymatic action.
  • Saliva plays multiple roles:
    • Lubricates food for swallowing
    • Contains enzymes (e.g., amylase in some species)
    • Buffers rumen contents in ruminants

Salivary secretion is regulated by the autonomic nervous system and is essential for proper digestion, especially in herbivores.




Swallowing and Esophageal Transport

Swallowing is a coordinated reflex involving voluntary and involuntary phases. The esophagus transports food to the stomach via peristalsis, a wave-like contraction of smooth muscle. Dysfunction of this process can lead to conditions such as regurgitation or esophageal obstruction.




Gastric Function and Digestion

The stomach serves as a reservoir and initiates protein digestion.

Functions of the Stomach
  • Storage of ingested food
  • Mechanical mixing (churning)
  • Chemical digestion through gastric secretions
Gastric Secretions
  • Hydrochloric acid (HCl) – creates an acidic environment, activates enzymes, and kills pathogens
  • Pepsin – begins protein digestion
  • Mucus – protects the gastric lining
  • Intrinsic factor – important for vitamin B12 absorption (species-dependent relevance)

Gastric motility ensures proper mixing and gradual emptying into the small intestine.




Small Intestine: Digestion and Absorption

The small intestine is the primary site for digestion and nutrient absorption.

Sections
  • Duodenum – receives bile and pancreatic secretions
  • Jejunum – major site of nutrient absorption
  • Ileum – absorbs bile salts and vitamin B12
Digestive Processes

Enzymes from the pancreas and intestinal mucosa break down:

  • Carbohydrates -> monosaccharides
  • Proteins -> amino acids
  • Fats -> fatty acids and glycerol
Absorption

The intestinal lining is specialized with villi and microvilli, increasing surface area.

Nutrients are absorbed via:

  • Active transport
  • Facilitated diffusion
  • Passive diffusion

Efficient absorption is critical for maintaining energy and nutrient balance.




Role of Accessory Organs
Liver

The liver is a central metabolic organ that:

  • Produces bile for fat digestion
  • Processes absorbed nutrients
  • Detoxifies harmful substances
  • Stores glycogen, vitamins, and minerals
Gallbladder

Stores and concentrates bile, releasing it into the small intestine when needed.

Pancreas

Has both exocrine and endocrine functions:

  • Exocrine: secretes digestive enzymes (lipase, amylase, proteases)
  • Endocrine: regulates blood glucose via insulin and glucagon



Large Intestine and Water Balance

The large intestine is primarily responsible for:

  • Absorption of water and electrolytes
  • Formation and storage of feces

In some species, it also supports microbial fermentation, contributing to digestion of fibrous material.




Motility and Regulation of Digestion

Digestive processes depend on coordinated movement of the gastrointestinal tract, known as motility.

A key mechanism is Peristalsis, which propels contents through the digestive tract.

Regulatory Mechanisms
  • Neural control: Enteric nervous system (ENS) and autonomic nervous system
  • Hormonal control: Gastrin, secretin, cholecystokinin (CCK)

These systems ensure that digestion is synchronized with nutrient availability.




Microbial Fermentation and Species Differences

A defining feature of veterinary digestive physiology is the variation among species.

Monogastric Animals (Dogs, Cats)
  • Simple stomach
  • Limited fermentation
  • Reliance on enzymatic digestion
Ruminants (Cattle, Sheep, Goats)
  • Complex stomach with four compartments: rumen, reticulum, omasum, abomasum
  • Microbial fermentation in the rumen produces volatile fatty acids (VFAs) as a major energy source
  • Microbes synthesize protein and vitamins
Hindgut Fermenters (Horses, Rabbits)
  • Fermentation occurs in the cecum and colon
  • Important for digestion of fiber

These differences have major implications for nutrition, disease, and treatment.




Integration with Other Systems

The digestive system interacts with:

  • Endocrine system – regulates digestive secretions and metabolism
  • Nervous system – controls motility and secretion
  • Immune system – gut-associated lymphoid tissue (GALT) protects against pathogens
  • Circulatory system – transports absorbed nutrients



Pathophysiology of Digestive Disorders

Disruption of digestive function can occur at multiple levels:

Malabsorption and Maldigestion
  • Inadequate breakdown or absorption of nutrients
  • Leads to diarrhea, weight loss, poor condition
Obstruction
  • Physical blockage (foreign bodies, volvulus)
  • Causes pain, distension, and impaired motility
Inflammation (Enteritis, Gastritis)
  • Caused by infections, toxins, or immune responses
  • Leads to diarrhea, vomiting, systemic illness
Motility Disorders
  • Ileus (reduced movement)
  • Results in accumulation of gas and fluid
Microbial Imbalance
  • Dysbiosis can disrupt normal digestion and immunity



The digestive system is a complex and highly coordinated system essential for sustaining life. It involves mechanical, chemical, and microbial processes that convert food into usable nutrients while eliminating waste. For veterinary professionals, understanding digestive physiology provides the foundation for recognizing disease, implementing treatment strategies, and optimizing animal health and productivity. Its study highlights the importance of species differences and the integration of multiple physiological systems.



Revision Questions



  1. Describe the main functions of the digestive system.
  2. Explain the process of digestion and absorption in the small intestine.
  3. Discuss the role of the liver and pancreas in digestion.
  4. Compare monogastric and ruminant digestion.
  5. Explain how motility is regulated in the gastrointestinal tract.
  6. Describe common causes of digestive dysfunction in animals.
  7. Discuss the importance of microbial fermentation in herbivores.
  8. Relate digestive physiology to a clinical condition in veterinary medicine.

Urinary System



Introduction

The urinary system plays a fundamental role in maintaining internal balance by regulating fluid volume, electrolyte composition, and waste excretion. It is essential for preserving the stability of the internal environment, making it a key component of Homeostasis. In veterinary medicine, understanding urinary physiology is critical for diagnosing renal disease, managing fluid therapy, and addressing metabolic and electrolyte imbalances. The urinary system not only eliminates metabolic waste products but also contributes significantly to acid–base regulation, blood pressure control, and endocrine functions. Dysfunction of this system can lead to serious, often life-threatening conditions, emphasizing its clinical importance across all animal species.




General Organization of the Urinary System

The urinary system consists of:

  • Kidneys – primary organs of filtration and regulation
  • Ureters – transport urine from kidneys to the bladder
  • Urinary bladder – stores urine
  • Urethra – conducts urine to the external environment

Among these, the kidneys are the most complex and functionally significant structures.




Structure and Functional Organization of the Kidney

The kidney is composed of two main regions:

  • Cortex – outer region containing glomeruli and portions of nephrons
  • Medulla – inner region containing loops of Henle and collecting ducts

The functional unit of the kidney is the nephron, which is responsible for urine formation.




Components of the Nephron
  • Glomerulus – network of capillaries for filtration
  • Bowman's capsule – surrounds the glomerulus
  • Proximal convoluted tubule (PCT)
  • Loop of Henle
  • Distal convoluted tubule (DCT)
  • Collecting duct

Each segment has specialized roles in filtration, reabsorption, and secretion.




Renal Blood Flow and Filtration

The kidneys receive a significant portion of cardiac output, reflecting their importance in filtration and regulation.

Glomerular Filtration

The process by which plasma is filtered from the blood into the nephron is known as Glomerular Filtration.

  • Driven by hydrostatic pressure in glomerular capillaries
  • Produces a filtrate containing water, electrolytes, glucose, amino acids, and waste products
  • Large proteins and cells are normally retained in the bloodstream

The rate of filtration, known as the glomerular filtration rate (GFR), is a key indicator of kidney function.




Tubular Reabsorption and Secretion

After filtration, the filtrate undergoes extensive modification as it passes through the nephron.

Reabsorption
  • Movement of substances from the tubular fluid back into the blood
  • Occurs primarily in the proximal tubule
  • Includes water, glucose, amino acids, sodium, and other electrolytes
Secretion
  • Transfer of substances from blood into the tubular fluid
  • Helps eliminate toxins, drugs, and excess ions

These processes ensure that essential substances are conserved while waste products are excreted.

Concentration and Dilution of Urine

The kidney regulates water balance by adjusting urine concentration.

A key mechanism is the countercurrent system in the loop of Henle, which establishes a concentration gradient in the medulla.

  • Antidiuretic hormone (ADH) increases water reabsorption → concentrated urine
  • Reduced ADH → dilute urine

This ability is critical for survival, especially in animals exposed to varying water availability.




Regulation of Fluid and Electrolyte Balance

The kidneys maintain proper levels of:

  • Sodium
  • Potassium
  • Chloride
  • Calcium
Hormonal Control
  • Aldosterone – increases sodium reabsorption and potassium excretion
  • ADH – regulates water reabsorption
  • Atrial natriuretic peptide (ANP) – promotes sodium and water excretion

This regulation ensures stable blood volume and pressure.




Acid–Base Balance

The urinary system plays a crucial role in maintaining blood pH.

Mechanisms include:

  • Excretion of hydrogen ions (H⁺)
  • Reabsorption and generation of bicarbonate (HCO₃⁻)

These processes work alongside the respiratory system to maintain acid–base homeostasis.

Integration with Other Systems

The urinary system interacts with:

  • Cardiovascular system – regulates blood volume and pressure
  • Endocrine system – hormonal control of kidney function
  • Respiratory system – coordination in acid–base balance
  • Nervous system – control of micturition



Urine Formation and Excretion

Urine formation involves three main processes:

  • Filtration
  • Reabsorption
  • Secretion

The final urine contains:

  • Urea
  • Creatinine
  • Electrolytes
  • Excess water

Urine is transported via the ureters to the bladder, stored, and eventually expelled through the urethra.

Control of Micturition (Urination)

Urination is controlled by a combination of voluntary and involuntary mechanisms.

  • Stretch receptors in the bladder detect filling
  • Reflex pathways coordinate bladder contraction and sphincter relaxation
  • Higher brain centers allow voluntary control

Disruption of these mechanisms can lead to urinary retention or incontinence.

Species Differences in Urinary Physiology

Different animals exhibit adaptations in renal function:

  • Dogs and cats: efficient urine concentration, prone to renal disease
  • Horses: large urine volume, calcium excretion in urine
  • Ruminants: conserve water efficiently, adapted to variable intake
  • Birds: excrete uric acid instead of urea (important distinction)

These differences are important in diagnosis and treatment.

Avian urinary system




Pathophysiology of Urinary Disorders

Disruption of urinary function can result in a range of conditions:

  1. Renal Failure
    • Acute or chronic loss of kidney function
    • Leads to accumulation of waste products (uremia)
  2. Dehydration and Fluid Imbalance
    • Alters kidney function and urine production
  3. Electrolyte Imbalances
    • Can affect cardiac and neuromuscular function
  4. Urinary Obstruction
    • Causes back pressure and kidney damage
  5. Infection (Urinary Tract Infections)
    • Bacterial invasion of urinary tract

The urinary system is essential for maintaining internal balance by regulating fluid, electrolytes, and waste excretion. Its function is closely integrated with other physiological systems, making it central to overall health. For veterinary professionals, a thorough understanding of urinary physiology provides the foundation for diagnosing and managing a wide range of clinical conditions, from dehydration to renal failure.





Revision Questions



  1. Describe the structure and function of the nephron.
  2. Explain the process of glomerular filtration.
  3. Discuss the mechanisms of urine concentration.
  4. Describe how the kidneys regulate electrolytes.
  5. Explain the role of the urinary system in acid–base balance.
  6. Discuss control of micturition.
  7. Describe common urinary disorders in animals.
  8. Relate urinary physiology to clinical diagnostics.

Endocrine System



Introduction

The endocrine system is a network of glands and tissues that produce and secrete hormones, which regulate a wide range of physiological processes including growth, metabolism, reproduction, and stress responses. Unlike the nervous system, which provides rapid and short-lived control, the endocrine system exerts slower but longer-lasting effects on target organs. In veterinary medicine, understanding endocrine physiology is essential for diagnosing and managing hormonal disorders, interpreting metabolic diseases, and appreciating how different systems in the body are integrated. Many clinical conditions—such as diabetes mellitus, hypothyroidism, and Cushing’s disease—arise from endocrine dysfunction, highlighting the importance of this system.

General Principles of Endocrine Function

Hormones are chemical messengers secreted into the bloodstream and carried to distant target cells. Their effects depend on the presence of specific receptors.

A central concept in endocrine physiology is Hormonal regulation, where hormone secretion is tightly controlled to maintain internal balance.

Characteristics of Hormones
  • Secreted in small quantities
  • Transported in blood
  • Bind to specific receptors
  • Produce specific biological effects



Types of Hormones

Hormones can be classified based on their chemical structure:

1. Peptide Hormones
  • Composed of amino acids
  • Water-soluble
  • Act on cell surface receptors
  • Example: insulin
2. Steroid Hormones
  • Derived from cholesterol
  • Lipid-soluble
  • Act on intracellular receptors
  • Example: cortisol
3. Amine Hormones
  • Derived from amino acids
  • Can be water- or lipid-soluble
  • Example: thyroid hormones

The type of hormone determines how it is transported, how it interacts with cells, and how long it remains active.

Peptide hormones

Steroid hormones

Amine hormones




Mechanisms of Hormone Action

Hormones exert their effects through receptor binding.

Cell Surface Receptors
  • Used by peptide hormones
  • Activate second messenger systems (e.g., cAMP)
  • Produce rapid responses
Intracellular Receptors
  • Used by steroid and thyroid hormones
  • Influence gene expression
  • Produce slower but longer-lasting effects

Mechanism of hormone action




Regulation of Hormone Secretion

Hormone release is regulated by feedback mechanisms, primarily Negative feedback.

Negative Feedback
  • Hormone effects reduce further secretion
  • Maintains stable levels

Example: Thyroid hormones inhibit further release of TSH

Positive Feedback
  • Less common
  • Amplifies hormone release
  • Example: oxytocin during parturition

Hormone feedback loops




Major Endocrine Glands and Their Functions
1. Hypothalamus

Acts as the link between the nervous and endocrine systems.

  • Produces releasing and inhibiting hormones
  • Controls the pituitary gland
2. Pituitary Gland

Known as the "master gland" because it regulates other endocrine glands.

Anterior pituitary:

  • Growth hormone (GH)
  • Thyroid-stimulating hormone (TSH)
  • Adrenocorticotropic hormone (ACTH)
  • Luteinizing hormone (LH)
  • Follicle-stimulating hormone (FSH)
  • Prolactin

Posterior pituitary:

  • Antidiuretic hormone (ADH)
  • Oxytocin
3. Thyroid Gland

Produces:

  • Thyroxine (T4)
  • Triiodothyronine (T3)

Functions:

  • Regulates metabolism
  • Influences growth and development
4. Parathyroid Glands

Secrete parathyroid hormone (PTH), which regulates calcium and phosphorus balance.

5. Adrenal Glands

Located near the kidneys and composed of:

Cortex:

  • Cortisol (stress response, metabolism)
  • Aldosterone (electrolyte balance)

Medulla:

  • Epinephrine and norepinephrine (fight-or-flight response)
6. Pancreas (Endocrine Function)

Contains islets of Langerhans:

  • Insulin – lowers blood glucose
  • Glucagon – raises blood glucose
7. Reproductive Glands
  • Ovaries: estrogen and progesterone
  • Testes: testosterone

These hormones regulate reproduction and secondary sexual characteristics.

Endocrine glands




Integration with Other Systems

The endocrine system interacts closely with:

  • Nervous system – rapid coordination via neuroendocrine pathways
  • Digestive system – regulation of metabolism
  • Urinary system – control of fluid and electrolyte balance
  • Reproductive system – hormonal control of fertility
Endocrine Role in Homeostasis

The endocrine system maintains internal balance by regulating:

  • Metabolism
  • Blood glucose
  • Electrolytes
  • Growth and development
  • Stress responses

Hormonal regulation ensures that physiological processes remain within normal limits despite changing conditions.

Pathophysiology of Endocrine Disorders

Endocrine disorders arise from:

  • Hormone deficiency
  • Hormone excess
  • Receptor dysfunction
Common Veterinary Endocrine Disorders
  • Diabetes mellitus – insulin deficiency or resistance
  • Hypothyroidism (dogs) – decreased thyroid hormone
  • Hyperthyroidism (cats) – excess thyroid hormone
  • Hyperadrenocorticism (Cushing’s disease) – excess cortisol
  • Hypoadrenocorticism (Addison’s disease) – cortisol and aldosterone deficiency
Species Differences in Endocrine Function
  • Dogs: commonly affected by hypothyroidism and Cushing's disease
  • Cats: frequently develop hyperthyroidism
  • Horses: prone to pituitary pars intermedia dysfunction (PPID)
  • Ruminants: metabolic diseases linked to endocrine regulation (e.g., ketosis)

These differences are important for diagnosis and treatment.

The endocrine system is a vital regulatory network that coordinates long-term physiological processes through hormone signaling. Its influence extends across all body systems, ensuring proper growth, metabolism, and adaptation to environmental changes. For veterinary professionals, a strong understanding of endocrine physiology is essential for recognizing disease, interpreting clinical signs, and providing effective treatment. It serves as a critical bridge between basic physiology and clinical medicine.


Revision Questions



  1. Define hormones and describe their general characteristics.
  2. Explain the mechanisms of hormone action.
  3. Describe the role of the pituitary gland.
  4. Discuss regulation of hormone secretion.
  5. Explain the functions of the thyroid and adrenal glands.
  6. Describe common endocrine disorders in animals.
  7. Explain how the endocrine system maintains homeostasis.
  8. Discuss species differences in endocrine diseases.

Nervous System



Introduction

The nervous system is a highly specialized and complex system responsible for the rapid coordination and regulation of body functions. It enables animals to perceive their environment, process information, and respond appropriately through motor and behavioral outputs. In contrast to the endocrine system, which acts through slower hormonal signaling, the nervous system provides fast, precise, and short-duration control. In veterinary medicine, understanding nervous system physiology is essential for diagnosing neurological disorders, interpreting clinical signs such as paralysis or seizures, and managing conditions affecting behavior, movement, and organ function. The nervous system is also central to integrating the activities of all other systems, making it fundamental to overall animal health.




General Organization of the Nervous System

The nervous system is divided into two major components:

1. Central Nervous System (CNS)
  • Brain
  • Spinal cord

The CNS serves as the control center, integrating sensory information and generating responses.

2. Peripheral Nervous System (PNS)
  • Cranial nerves
  • Spinal nerves

The PNS connects the CNS to the rest of the body and is further divided into:

  • Somatic nervous system – controls voluntary movements
  • Autonomic nervous system (ANS) – regulates involuntary functions
Autonomic Nervous System Divisions
  • Sympathetic – "fight or flight" responses
  • Parasympathetic – "rest and digest" functions

These systems work in balance to maintain internal stability.

Canine Nervous System




Structure and Function of Neurons

The functional unit of the nervous system is the neuron. A neuron consists of:

  • Cell body (soma) – contains the nucleus
  • Dendrites – receive incoming signals
  • Axon – transmits signals away from the cell

Neurons communicate via electrical and chemical signals, allowing rapid transmission of information throughout the body.

Supporting cells, known as glial cells, provide structural support, insulation, and protection.

Structure of the neuron




Nerve Impulse Transmission

Communication within the nervous system depends on the generation and propagation of electrical signals.

A key concept is the Action Potential, which is a rapid change in membrane potential that travels along the axon.

Phases of an Action Potential
  • Resting state – polarized membrane
  • Depolarization – influx of sodium ions
  • Repolarization – efflux of potassium ions
  • Hyperpolarization – temporary overshoot

This process allows for rapid and directional signal transmission.

Nerve impulse conduction




Synaptic Transmission

Neurons communicate with other cells at specialized junctions called synapses.

  • Electrical signal reaches the axon terminal
  • Neurotransmitters are released into the synaptic cleft
  • Neurotransmitters bind to receptors on the postsynaptic cell
  • A new electrical signal is generated

Synaptic Transmission




Common Neurotransmitters
  • Acetylcholine
  • Norepinephrine
  • Dopamine
  • Serotonin

The type of neurotransmitter determines whether the signal is excitatory or inhibitory.




Functional Divisions of the Nervous System
Sensory (Afferent) Division
  • Carries information from receptors to the CNS
  • Includes stimuli such as touch, pain, temperature, and proprioception
Motor (Efferent) Division
  • Transmits signals from the CNS to muscles and glands
  • Produces movement and physiological responses

Functional division of the nervous system




Reflexes and Neural Integration

A reflex is a rapid, automatic response to a stimulus.

A typical reflex arc includes:

  • Receptor
  • Sensory neuron
  • Integration center (spinal cord)
  • Motor neuron
  • Effector

Reflexes are important for protection and basic physiological functions.

Components of the reflex arc




Brain Function and Organization

The brain is divided into several regions:

Cerebrum
  • Responsible for conscious thought, behavior, and voluntary movement
Cerebellum
  • Coordinates movement and balance
Brainstem
  • Controls vital functions such as respiration, heart rate, and reflexes

Each region has specialized roles, but they work together to ensure coordinated function.

Spinal Cord Function

The spinal cord serves as:

  • A pathway for signals between the brain and body
  • A center for reflex activity

Damage to the spinal cord can result in loss of sensation and motor function below the site of injury.

Components of the human brain




Autonomic Nervous System (ANS)

The ANS regulates involuntary processes such as:

  • Heart rate
  • Digestion
  • Respiratory rate
  • Glandular secretion
Sympathetic System
  • Prepares the body for stress
  • Increases heart rate, dilates pupils, reduces digestion
Parasympathetic System
  • Promotes rest and recovery
  • Slows heart rate, stimulates digestion

Balance between these systems is essential for maintaining normal function.

The Autonomic nervous system




Integration with Other Systems

The nervous system interacts with:

  • Endocrine system – neuroendocrine regulation
  • Musculoskeletal system – control of movement
  • Cardiovascular system – regulation of heart rate and blood pressure
  • Digestive system – control of motility and secretion
Sensory Systems

Animals rely on specialized receptors to detect environmental changes:

  • Mechanoreceptors – touch and pressure
  • Thermoreceptors – temperature
  • Nociceptors – pain
  • Photoreceptors – vision
  • Chemoreceptors – taste and smell

These inputs are processed by the CNS to generate appropriate responses.

The Autonomic nervous system




Pathophysiology of Nervous System Disorders

Neurological diseases can affect any part of the nervous system.

Common Mechanisms

  • Trauma
  • Infection
  • Degeneration
  • Toxicity
  • Neoplasia
Clinical Signs
  • Ataxia (loss of coordination)
  • Paralysis
  • Seizures
  • Behavioral changes
  • Loss of sensation



Species Differences in Nervous System Function
  • Dogs and cats: highly developed sensory and behavioral responses
  • Horses: strong reflex responses, sensitive to environmental stimuli
  • Ruminants: neurological diseases often linked to metabolic or toxic causes

The nervous system is a complex and highly coordinated system responsible for rapid communication and control within the body. Through electrical and chemical signaling, it integrates sensory input, processes information, and produces appropriate responses. For veterinary professionals, a strong understanding of nervous system physiology is essential for diagnosing and managing neurological conditions and ensuring effective clinical care. It forms a critical link between basic physiology and clinical practice.


Revision Questions



  1. Describe the structure of a neuron.
  2. Explain how an action potential is generated.
  3. Discuss synaptic transmission.
  4. Describe the divisions of the nervous system.
  5. Explain the function of the autonomic nervous system.
  6. Describe reflex arcs and their importance.
  7. Discuss common neurological disorders in animals.
  8. Explain how the nervous system integrates with other systems.

Reproductive System



Introduction

The reproductive system is responsible for the production of offspring and the continuation of species. In veterinary medicine, it holds particular importance not only for animal health but also for livestock productivity, genetic improvement, and population management. Understanding reproductive physiology enables veterinarians to manage breeding programs, diagnose reproductive disorders, and improve fertility outcomes in both companion and production animals. Reproduction is a highly coordinated process involving the interaction of anatomical structures, hormonal regulation, and behavioral factors. It is closely integrated with the endocrine system, which governs reproductive cycles, gamete production, and pregnancy.

General Organization of the Reproductive System

The reproductive system differs between males and females but serves the common purpose of producing and delivering gametes.




Male Reproductive System
  • Testes
  • Epididymis
  • Vas deferens
  • Accessory sex glands
  • Penis
Male Reproductive Physiology
Testicular Function

The testes have two primary functions:

  • Spermatogenesis – production of sperm cells
  • Hormone production – primarily testosterone

Spermatogenesis occurs within the seminiferous tubules and involves the transformation of germ cells into mature spermatozoa.




Female Reproductive System
  • Ovaries
  • Oviducts (fallopian tubes)
  • Uterus
  • Cervix
  • Vagina
  • External genitalia

Each structure is specialized to support fertilization and, in females, the development of the fetus.

The ovaries perform two main roles:

  • Oogenesis – production of ova (eggs)
  • Hormone secretion – estrogen and progesterone

Functions of the Uterus include:

  • Provides a protective environment
  • Supplies nutrients via the placenta
  • Supports fetal growth



Hormonal Regulation in Males

The process is regulated by the hypothalamic–pituitary–gonadal axis:

  • Gonadotropin-releasing hormone (GnRH) from the hypothalamus
  • Luteinizing hormone (LH) stimulates testosterone production
  • Follicle-stimulating hormone (FSH) supports sperm production

Testosterone is essential for:

  • Development of male reproductive organs
  • Secondary sexual characteristics
  • Libido and fertility
Sperm Maturation and Transport

After production, sperm move to the epididymis where they mature and gain motility. During ejaculation, sperm are transported through the vas deferens and mixed with secretions from accessory glands to form semen.




Female Reproductive Physiology
Estrous Cycle

Unlike humans, most domestic animals exhibit an estrous cycle, which is a recurring reproductive cycle. For instance, the bovine estrous cycle lasts an average of 21 days and is divided into four distinct stages that facilitate the preparation of the reproductive tract for potential pregnancy.

Stages of the Bovine Estrous Cycle

  • Estrus (Day 0): Known as "standing heat," this is the short period (12–18 hours) when the cow is sexually receptive. High estrogen levels from the dominant follicle trigger behavioral changes and a surge in LH, which initiates the ovulation process.
  • Metestrus (Days 1–5): Following ovulation, the remains of the ruptured follicle transform into the Corpus Luteum (CL) through a process called luteinization. During this stage, progesterone levels begin to rise, and the uterine environment starts to thicken.
  • Diestrus (Days 6–17): This is the longest phase, characterized by a fully functional CL producing high amounts of progesterone. This hormone prevents the animal from returning to estrus by inhibiting the release of GnRH and LH. If the uterus does not detect an embryo by day 16 or 17, it releases Prostaglandin F2$\alpha$ to regress the CL.
  • Proestrus (Days 18–20): Once the CL regresses (luteolysis), progesterone levels drop rapidly. This removal of inhibition allows FSH to stimulate a new dominant follicle to grow rapidly, leading to a rise in estrogen that brings the cow back into estrus.



Hormonal Regulation in Females

The hormonal regulation of reproduction in female animals is a sophisticated feedback system primarily governed by the hypothalamic-pituitary-gonadal (HPG) axis. It begins with the hypothalamus releasing Gonadotropin-Releasing Hormone (GnRH), which signals the anterior pituitary gland to secrete Follicle-Stimulating Hormone (FSH) and Luteinizing Hormone (LH).

Key Hormones and Their Roles

  • FSH: Drives the recruitment and growth of ovarian follicles.
  • Estrogen: Produced by developing follicles; it induces "heat" (estrus) behavior and, at high levels, triggers a massive surge of LH.
  • LH Surge: The critical signal that causes the dominant follicle to rupture, resulting in ovulation.
  • Progesterone: Secreted by the Corpus Luteum (CL) after ovulation; it is the "pregnancy hormone" responsible for maintaining the uterine environment and inhibiting further cycles.

In species like cattle, this cycle operates in distinct "follicular waves," where the balance between these hormones determines whether a follicle will reach maturity or undergo regression. If fertilization does not occur, the uterus releases Prostaglandin F2α, which destroys the Corpus Luteum, causing progesterone levels to VIII and allowing a new cycle to begin.




Oogenesis

Oogenesis in animals is the complex biological process by which female gametes, or ova, are produced. In cattle, this journey begins before birth, when a female calf is born with a lifetime supply of primary oocytes housed within primordial follicles in her ovaries. These oocytes remain in a state of suspended animation until the animal reaches puberty. Once the estrous cycle begins, hormonal signals trigger groups of these follicles to grow in "waves."
Typically, in cattle, a single dominant follicle matures and undergoes the first meiotic division to become a secondary oocyte just before ovulation. Unlike sperm production, which is continuous, oogenesis is a cyclical and highly regulated event; if the egg is not fertilized after being released into the oviduct, the cycle resets, and the process begins anew with a different set of follicles.




Fertilization

Fertilization is the critical union of the haploid sperm and oocyte within the oviduct, typically occurring in the ampulla. In cattle, once the sperm penetrates the zona pellucida and fuses with the oocyte plasma membrane, a cortical reaction occurs to prevent polyspermy. This fusion triggers the completion of the second meiotic division, forming a zygote.

  • Formation of a zygote
  • Cell division and development into an embryo
  • Movement to the uterus for implantation



Early Development

Early development involves a series of rapid mitotic divisions known as cleavage, where the zygote transforms into a morula and subsequently a blastocyst. A pivotal moment in bovine reproduction is maternal recognition of pregnancy; around day 16, the embryo secretes Interferon-tau, which prevents the release of Prostaglandin F2$\alpha$, thereby maintaining the Corpus Luteum and progesterone production. The blastocyst eventually "hatches" from the zona pellucida to begin implantation in the uterine wall, marking the transition from the embryonic stage to the fetal stage.




Pregnancy and Gestation

Pregnancy and gestation represent the period from conception to parturition, varying significantly across species—ranging from approximately 63 days in dogs and cats to roughly 283 days in cattle. Once the embryo achieves maternal recognition of pregnancy, it undergoes implantation, where the fetal membranes attach to the endometrium to form the placenta. This organ is vital for the selective exchange of nutrients, gasses, and waste between the maternal and fetal circulations.

Clinical Veterinary Considerations

  • Placental Types: Veterinarians categorize animals by their placental structure; for instance, cattle have a cotyledonary placenta, while dogs have a zonary placenta.
  • Diagnosis: Clinical management involves early pregnancy detection via transrectal ultrasonography (common in equine and bovine medicine) or palpation to monitor fetal viability and detect potential multiples.
  • Hormonal Support: Throughout gestation, the maintenance of the Corpus Luteum or the transition of progesterone production to the placenta (the "progesterone block") is essential to prevent premature labor.
  • The successful management of gestation culminates in parturition, a process triggered by fetal cortisol release, which shifts the hormonal balance to favor uterine contractions and cervical dilation.



Parturition (Birth)

Parturition, or the process of giving birth, is a critical physiological event in veterinary medicine that is initiated by the "fetal stress" response. As the fetus reaches the end of its gestational term and outgrows the placenta's nutrient supply, it releases fetal cortisol, which triggers a cascade of hormonal shifts: a sharp decrease in maternal progesterone (the "progesterone block" is lifted) and a corresponding rise in estrogen and oxytocin.

Clinical Stages of Parturition

In veterinary practice, particularly in livestock management, parturition is divided into three clinical stages:

  • Stage I: The preparatory phase, involving cervical dilation and the positioning of the fetus.
  • Stage II: The active expulsion of the fetus through powerful uterine and abdominal contractions.
  • Stage III: The expulsion of the fetal membranes (placenta).

Clinicians must closely monitor these stages for signs of dystocia (difficult birth), which may require manual intervention, pharmaceutical support like oxytocin, or surgical procedures such as a Cesarean section. Following birth, the immediate focus shifts to neonatal care and ensuring the dam undergoes successful uterine involution and enters lactation to provide essential colostrum.




Lactation

Following parturition, the mammary glands produce milk to nourish the newborn.

  • Prolactin stimulates milk production
  • Oxytocin facilitates milk letdown

Lactation is essential for neonatal survival and immune protection through colostrum.




Species Differences in Reproductive Physiology

Understanding species differences is a cornerstone of veterinary medicine, as the "one size fits all" approach does not apply to reproductive physiology. These variations are often categorized by the type of estrous cycle and the specific anatomy of the placenta. For instance, while cattle and polyestrous domestic species cycle year-round, others are seasonally polyestrous, such as horses (long-day breeders) and sheep (short-day breeders), whose reproductive activity is triggered by changes in melatonin secretion. Dogs, by contrast, are monoestrous, typically experiencing only one or two cycles per year with a prolonged period of reproductive inactivity known as anestrus.

  • Dogs: non-seasonal breeders, distinct estrous phases
  • Cats: induced ovulators
  • Cattle: regular estrous cycles, important in production systems
  • Horses: seasonal breeders (long-day breeders)
  • Sheep and goats: seasonal (short-day breeders)

Furthermore, the mechanism of ovulation varies; while most domestic species are spontaneous ovulators, others like cats and camelids are induced ovulators, requiring the physical act of mating to trigger the LH surge. Anatomical differences also dictate clinical procedures; for example, the "interdigitating pads" of the porcine cervix make artificial insemination techniques vastly different from the relatively straightforward cervical rings found in bovine anatomy.




Reproductive Efficiency and Management

In veterinary practice, reproduction is closely linked to productivity.

Key factors influencing reproductive success:

  • Nutrition
  • Genetics
  • Health status
  • Environmental conditions
  • Management practices

Technologies such as artificial insemination and embryo transfer are widely used to improve reproductive outcomes.




Pathophysiology of Reproductive Disorders

Reproductive dysfunction can occur due to hormonal, structural, or infectious causes.

Male Disorders
  • Infertility
  • Testicular degeneration
  • Hormonal imbalances
Female Disorders
  • Anestrus
  • Ovarian cysts
  • Uterine infections (e.g., endometritis)
  • Pregnancy loss



Integration with Other Systems

The reproductive system interacts with:

  • Endocrine system – hormonal regulation
  • Nervous system – behavioral aspects of reproduction
  • Circulatory system – nutrient delivery to reproductive organs
  • Immune system – protection of reproductive tissues

The reproductive system is a complex and highly regulated system essential for species survival and animal production. It involves coordinated interactions between anatomical structures, hormonal signals, and environmental factors. For veterinary professionals, a strong understanding of reproductive physiology is crucial for improving fertility, managing breeding, and addressing reproductive disorders. It represents a key area where physiology directly translates into clinical and economic outcomes.




Revision Questions



  1. Describe the structure of the male and female reproductive systems.
  2. Explain spermatogenesis and its hormonal control.
  3. Describe the stages of the estrous cycle.
  4. Explain the hormonal regulation of ovulation.
  5. Discuss fertilization and early embryonic development.
  6. Describe the process of parturition.
  7. Explain species differences in reproductive physiology.
  8. Discuss common reproductive disorders in animals.